Проекты и решенияВнедренные проекты"Райффайзенбанк", г.Красноярск
Рекомендации по построению систем пожарной автоматики в соответствии с СП 484.1311500.2020 изм.1
Автоматизация проектирования BolidCAD
Оборудование Болид в Едином реестре российской радиоэлектронной продукции
Приглашаем принять участие в опросе

"Райффайзенбанк", г.Красноярск

"Райффайзенбанк", г.Красноярск

Исполнитель:
ООО "Немезида"

Выполненные работы по проекту:
  • разработка проекта
  • монтаж, пусконаладка
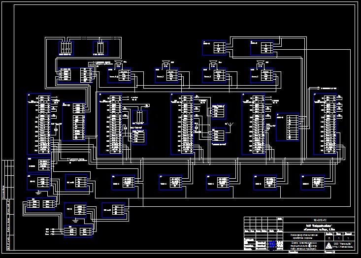
Отделение "Райффайзенбанк" в Красноярске, оснащенное охранно-пожарной сигнализацией
Адрес объекта: 660049, Россия, Красноярский край, Красноярск, 72-74, проспект Мира

Тип объекта: Финансовое учреждение (Банки, казначейства)

Отделение "Райффайзенбанк" в Красноярске, оснащенное охранно-пожарной сигнализацией. Передача на пост охраны осуществлена с помощью информатора С2000-ИТ

Для реализации проекта была использована следующая продукция

Пожарная сигнализация
АРМ
шт.
Сетевой контроллер
шт.
Прибор
шт.
Извещатель
шт.
Повторитель, преобразователь интерфейса
шт.
Прочее
шт.
1
1
1
1
1
1
1
ИПР 513-3
4
ДИП-34А
29
1
1
Итого:
1
6
34
1

Охранная сигнализация
АРМ
шт.
Сетевой контроллер
шт.
Прибор
шт.
Извещатель
шт.
Повторитель, преобразователь интерфейса
шт.
Прочее
шт.
1
1
1
4
1
1
1
1
Итого:
1
9
1